Lessons in PhysicsGraph
10 focused minutes
If you sit down with a textbook, it can seem like a daunting task. Who knows how long you'll be stuck there!
With PhysicsGraph, we aim for each lesson to take between 5-15 focused minutes (although some test practice exercises run longer). You can see how long we estimate it will take based on the XP value. Of course, it could be faster if you really lock in, and it could be much slower if you're scrolling on your phone while "studying".

More diagrams than can fit in a textbook
We've loaded up our lessons with animations, diagrams, and illustrations.
Textbooks have to be judicious with the number of these they can include, because otherwise it would make the books too big and expensive to print. But we're digital-first, and so we can include as many as we want!

Get working fast
Other platforms make you sit through multiple videos or read massive pages of text before letting you anywhere near a practice problem.
At PhysicsGraph, you'll start working with what you've learned almost immediately.
How it works:
- Explanation
- Example
- 2-3 practice questions (only 2 if you get them both correct)
This is efficient, because you'll turn what you've read into real physics skills before loading up your memory with even more information.
Or, if you were careless in your reading, you'll get quick feedback that you need to improve. Much better to know that as soon as possible, rather than realize at the end that you wasted an entire hour!
And of course, if you don't succeed, then we'll let you come back to the lesson later once you've taken a break. We do this so that…

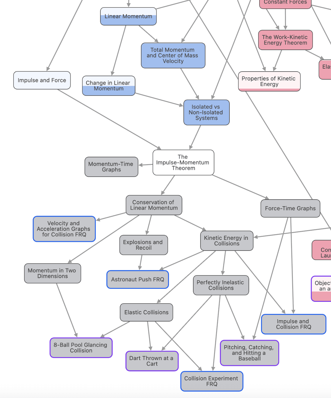
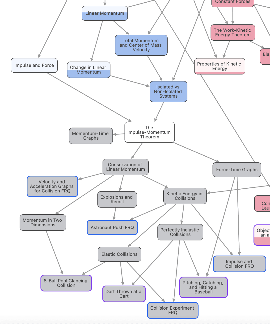
You're always prepared
Physics lessons can feel frustrating because a lot of the time, you're not just learning that lesson - you're trying to learn all the prerequisites that you've missed before. That means you can't really understand it, leading to frustration now and an even worse situation later, since the number of lessons you've 'covered' but don't really understand keeps growing.
In PhysicsGraph, we ensure that you truly understand a topic before moving on. That means when you reach a topic, you're only learning one new thing at a time - something you're completely prepared for.
When this happens, Physics isn't hard anymore. It can even be fun!
